・目的
1Vから12Vの幅を持つ
電源を作成する。
・使用したもの
可変抵抗
可変三端子レギュレータLM317T
整流ダイオード1N4007G 2個
0.1μF セラミックコンデンサ
ブレッドボード
ジャンパワイヤ
DCコネクタ(外径5.5mm,内径2.1mm)
ACアダプター 12V1A AD-K1
1kΩ 抵抗
200Ω抵抗
LED
・方法
(1)回路図の作成
回路図を作成して、ブレッドボード上で
正しく動作するかを検証する。
単に電圧を変化させるだけであれば、
図1の回路で十分である。
今回はユニバーサル基板にはんだ付けして
ケースに収めたいので回路にはノイズ除去
と安全装置(ダイオード)を加えれおく。
可変レギュレタの詳しい使い方は以下を参照
shangtian.hatenablog.com
1Vから12Vほどの幅で出力できるように
使う抵抗の大きさについて考える。
まずは基本回路で考えてみる。
基本回路を図1に示した。

図1:基本回路
可変レギュレターの出力Voutは次の式で表される。

最高10Vほど出力できるようにしたいので
R1 = 1kΩ
R2max = 10kΩ
として回路を組んだ。
最高出力は理論上は以下

最低出力は

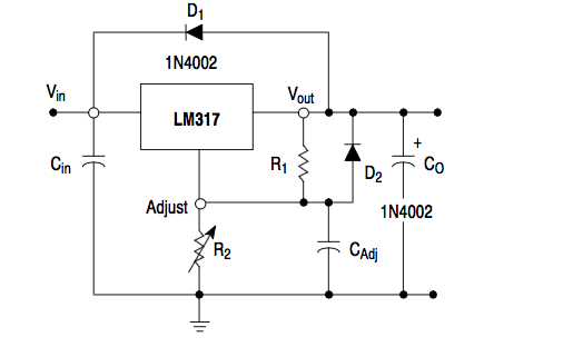
加えた保護回路につて考えて見る。
図2に保護回路の回路図をしめした。

図2:保護回路図
まずCinについて
Vin部分の配線のインピーダンスの影響
を低くするために設置する。
Cinは0.1μFセラミックコンデンサ、
または1.0μFタンタルコンデンサ
が推奨されている。
次はCadjについて
Cadjはリップル除去を行うために設置。
つまりAC電源の電圧の変動の影響を
抑えるアンプの役割。
Cadjは10μFが推奨されている。
最後にCoについて
出力側に25μF電解コンデンサを
取り付けることでリンキングの
発生を抑えることが出来る。
保護 ダイオードについて
あらゆるIC化されたレギュレータに
コンデンサを外付けした場合、
ICの微小電流回路をつたって
流れてしまうのを防ぐため設置する。
図2を参考のしてVoutにLEDを
接続して電圧の変化をわかりやすく
したのが図3の回路。
この図3の回路をブレッドボードに組み上げるる。

図3:保護回路図
(2)ブレッドボード上で回路を組む
図3を参考にしながらブレッドボード
上に回路をくんだ。
図4にFrizingで作成した回路図
を載せた。

図4:Frizingで描いた回路図
・結果
ブレッドボード上に組んで
可変抵抗を回すとLEDの
明るさが変化した。
電圧を測ったところ
最小で1.2v
最大で11v
程だったのでちゃんと動いたと思う。
