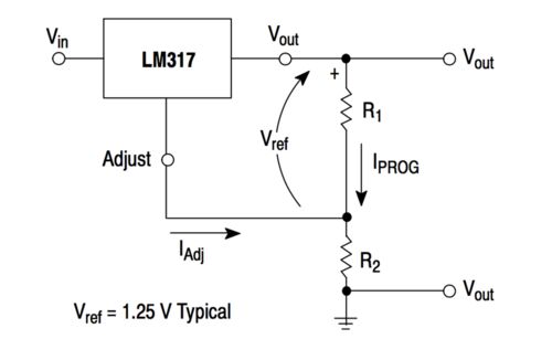
はじめに 実験用電源を作るにあたり可変レギュレータLM317Tを使いました。 まずはブレッドボードに回路を作成してLEDの明るさを変化させてみました。 LM317Tは1.2Vから37Vの幅の電圧を出力できてなかなか使い勝手がいいです。 目次 はじめに 目次 使用したも…
引用をストックしました
引用するにはまずログインしてください
引用をストックできませんでした。再度お試しください
限定公開記事のため引用できません。